
产品介绍
植物激素是植物体内合成的高效内源信号分子,以极低浓度调控其从萌发到衰老的全过程,并主导其对环境的适应。目前已深入认知的主要包括九大类,各司其职又协同作用。
核心功能:核心功能与网络:生长素主导形态构建;细胞分裂素促进分裂;赤霉素促进伸长与萌发;油菜素内酯增强抗逆;脱落酸响应逆境;乙烯调控成熟与衰老;茉莉酸和水杨酸分别主导抗虫/菌与抗病免疫;独脚金内酯调控分枝;多肽激素则负责细胞间的精细通讯。它们通过复杂的协同与拮抗网络共同作用。
然而激素含量极低、结构相似,精准检测是研究的核心瓶颈。目前,基于液相色谱-串联质谱(LC-MS/MS) 的高灵敏度定量技术已成为解析这一复杂调控网络的关键工具。基于上述背景,百趣生物推出了精准植物激素高通量靶标定量检测产品。
技术优势
◉ 全:检测覆盖9大类、54种激素
◉ 精:超高检出率与稳定性
◉ 准:同位素内标绝对定量
样本要求
鲜样 | ≥0.5 g |
检测平台

Qtrap 6500+, Sciex
应用方向
◉ 植物的生长发育和环境应答
◉ 生物胁迫抗病研究(抗虫、抗病)
◉ 非生物胁迫研究(抗旱、抗冷)
◉ 植物生长发育机制研究
案例应用
英文标题:A chromosome-scale genome assembly of the pioneer plant Stylosanthes angustifolia: insights into genome evolution and drought adaptation
发表时间:2025
发表期刊:GigaScience
影响因子:11.8
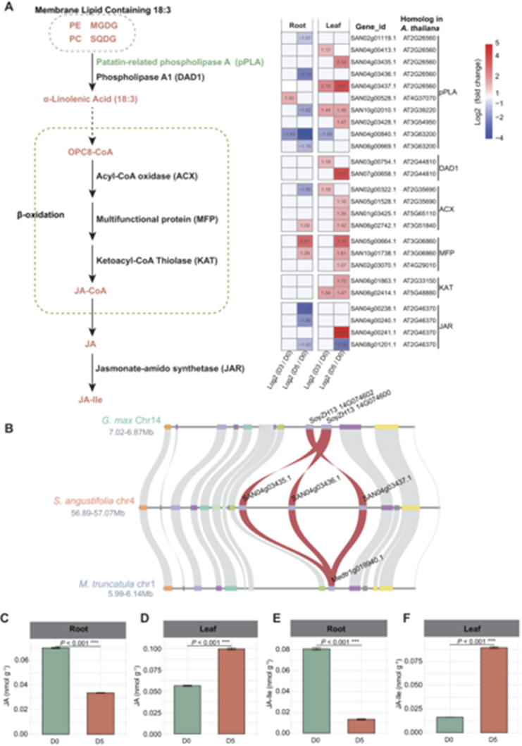
研究背景:干旱是影响植物生存与作物产量的主要非生物胁迫之一。Stylosanthes angustifolia 作为豆科先锋植物,对酸性贫瘠土壤及多种逆境(如低磷、铝毒)具有突出适应性,在干热河谷地区亦表现出显著的耐旱性。然而,其耐旱的分子机制尚不明确。该物种作为重要栽培种圭亚那柱花草的野生近缘种,蕴藏着宝贵的抗旱遗传资源。解析其耐旱机制对作物抗旱育种具有重要意义。
研究结论:通过基因组、转录组、代谢组等多组学综合分析,确定了4个基因家族--黄毒素脱氮酶、2-羟异黄酮脱水酶、马铃薯相关的磷脂酶A和水苏糖合成酶--它们经历了串联复制并在干旱胁迫下显著上调。并且这些基因家族有助于脱落酸、染料木黄酮、大豆黄酮、茉莉酸和水苏糖的生物合成,从而增强耐旱性。该研究为后续开展柱花草的抗旱育种提供了宝贵的遗传信息。

图 干旱胁迫下Stylosanthes angustifolia 体内茉莉酸(JA)和茉莉酸-异亮氨酸(JA-Ile)的生物合成。
精准植物激素综合解决方案,数据分析软件,质谱检测技术及介绍,全面的联用技术等。


